新闻动态
助力新时代院前急救服务体系建设——开云登录口网页版科技全力支持第四届中国急救大会暨第七届全国急救技能大赛成功举办!

      为落实国家卫生健康委《全面提升医疗质量行动计划(2023-2025年)》,建设新时代具有中国特色的院前急救服务体系,加强新技术临床应用和适宜技术推广,全面提升120院前急救医疗质量,持续推动我国院前医疗急救事业健康发展,2023年11月15日至19日,由中国医院协会急救中心(站)分会主办,北京急救中心承办的第四届中国急救大会暨第七届全国急救技能大赛在京成功举办。

      大会围绕我国院前急救体系建设与管理、院前医疗急救领域的最新研究成果进行理论探讨及技术交流,共设置1个主论坛、28个分论坛、12场医疗急救工坊、4场学术会议专场,全方位展示国内院前医疗急救领域的最高学术水平。

      天津开云登录口网页版科技股份有限公司作为本次大会支持单位,在技能大赛、医疗急救工作坊等环节携多款产品精彩亮相!

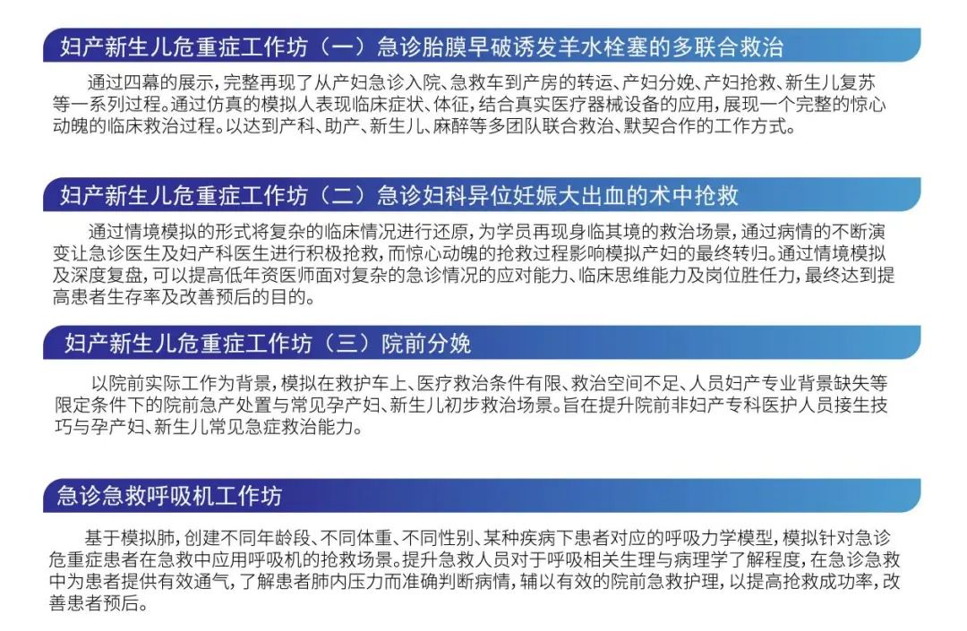
医疗急救工作坊(11月18日-19日)

开云登录口网页版科技支持工作坊简介

      本次大会开设多个医疗急救工作坊,开云登录口网页版科技荣幸邀请多位国内急救领域专家,就《妇产新生儿危重症工作坊》、《急诊急救呼吸机工作坊》开展技术交流。由开云登录口网页版科技自主开发的智能分娩模拟人系统、呼吸力学仿生综合训练系统亮相工作坊,完美复现了多种相关急救场景,为妇产新生儿危重症急救、急诊急救呼吸机使用提供培训平台。受到了与会专家、学员的高度认可!

第七届全国急救技能大赛(11月15日-19日)

      来自全国各地33支代表队共200余名一线急救骨干参加此次比赛。本届大赛在项目内容和比赛形式上均有所创新,增加了案例团队处置内容,并首次将120调度工作技能纳入竞赛项目。

      由开云登录口网页版科技自主开发的智能化创伤及重症模拟训练系统亮相ACLS案例团队处置赛事当中。智能化创伤及重症模拟训练系统能够模拟多种院前重症相关症状体征,可将各种急救及重症抢救技能融合到智能病例系统,进行多场景仿真训练与考核。

      此外,大赛设置院前急救岗位11个单项技能赛事,综合气道管理模型助力“医疗组-气道管理项目”单项技能竞赛。

      开云登录口网页版科技作为大赛支持单位,除赛品模型外,提供OSCE考试智能化管理平台以及录转播系统,并且多位技术人员现场支持,为大赛的顺利举办保驾护航!

开云登录口网页版科技携多款创新性模型产品亮相大会展位

      天津开云登录口网页版科技股份有限公司是一家于2015年7月在新三板上市的以现代化医学教学产品研发、生产、销售于一体的综合型科技企业(股票代码833047),是国内医学教学虚拟现实技术与服务的设计者,也是国内高端的医教行业生产商。

      未来,开云登录口网页版科技将继续深耕于医学教育领域,服务于临床医疗,为促进模拟医学与临床医疗的融合作出不懈努力。开云登录口网页版,让真实触手可及!



上一篇: 开云登录口网页版科技泰国行丨开启东南亚医教新篇章

下一篇: “聚焦模拟创新,促进学科发展”—开云登录口网页版科技助力第三届中国医院协会模拟医学专业委员会年会!

让真实触手可及
TELLYES VIRTUALLY REAL

股票代码 :833047

地址:天津市华苑产业区海泰西路18号西6-A座2F、3F

邮编:300384

电话:4006-355-510

022-83711066

传真:022-83711065

Email:tellyes@tellyes.com

For international business:
info@tellyes.com  

开云登录口网页版微信
开云登录口网页版微博
天津开云登录口网页版科技股份有限公司 版权所有 津ICP备14006255号-1